近日,学院王进军教授团队在橘小实蝇交配和觅食行为调控机制研究方面取得新进展,研究发现神经肽Sulfakinin(Sk)激活其特异性受体Sulfakinin Receptor1(SkR1)重塑外周嗅觉调控觅食和交配行为之间的转换。相关研究内容以“The Neuropeptide Sulfakinin, a peripheral regulator of insect behavioral switch between mating and foraging”为题在线发表于生物学知名期刊eLife。
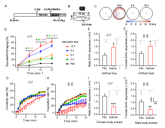
橘小实蝇是一种严重威胁果蔬产业的入侵害虫,其生态适应性和行为可塑性极强。昆虫的觅食和交配行为对其资源分配、种群繁衍至关重要。阐明觅食和交配行为转换的调控机制对研发新型害虫行为控制策略具有重要意义。该团队前期研究发现,饥饿能够促进橘小实蝇从交配行为向觅食行为转换。并且随饥饿时间增加,橘小实蝇觅食成功率显著增加,但求偶和交配率均显著降低。EAG测定结果表明,觅食和交配之间的行为转换与橘小实蝇触角嗅觉敏感性的变化有关。饥饿试虫对食物气味更加敏感,同时抑制了对异性信息素的反应。

图1. 饥饿诱导橘小实蝇觅食和交配行为转换
为了明确觅食和交配行为转换的调控因子,该研究团队比较了饱腹和饥饿橘小实蝇触角中神经肽信号的表达谱,结果发现Sulfakinin神经肽信号系统在饥饿试虫触角中上调倍数最大。采用CRISPR技术敲除神经肽Sulfakinin或受体SkR1后,饥饿处理突变体12小时既不能增强觅食行为,也无法抑制交配行为。这表明,Sk-SkR1信号系统促进觅食的同时抑制交配,是饥饿诱导橘小实蝇从交配行为转换至觅食行为所必需的。

图2. Sk-SkR1信号系统是饥饿诱导橘小实蝇触角嗅觉敏感性和行为转换所必需的
经突变体与野生型试虫触角的比较转录组分析,发现3个气味受体(OR)基因表达量上调、2个OR基因下调。利用基于哺乳动物细胞钙离子成像技术对差异表达OR基因进行功能表征,结果表明OR7a.4、OR7a.8和OR10a与寄主挥发物感受有关,OR49a和OR63a与性信息素感受有关。进一步利用免疫组化技术分析表明,SKR1广泛分布于触角感器下的神经元中,并与嗅觉神经元高度重叠。据此,我们推断Sk-SkR1信号系统直接抑制了触角嗅觉神经元中负责性信息素受体基因的表达,同时增强了食物挥发物受体基因的表达。

图3. 橘小实蝇嗅觉反应的转变与Sk-SkR1信号系统在触角嗅觉神经元中调控不同OR的表达有关
至此,研究小组提出一个由神经肽Sulfakinin及其受体在外周嗅觉系统调控昆虫觅食和交配行为转换的新机制。如下图所示,饥饿会增加触角嗅觉神经元中SkR1的表达丰度,增强的Sk-SkR1信号系统直接抑制了触角嗅觉神经元中性信息素受体基因的表达,同时增强了食物挥发物受体基因的表达,最终驱动觅食和交配的行为转换。

图4. SK-SKR1在触角嗅觉神经元中重塑橘小实蝇嗅觉的机制图
博士生栗洪飞为第一作者,Yoonseong Park教授,王进军教授和蒋红波教授为共同通讯作者,西南大学为第一完成单位,博士生董宝、彭媛媛、硕士生罗浩月、欧小兰和本科生任证霖参与本研究工作。该研究项目得到了国家自然科学基金、国家重点研发计划、国家现代农业产业技术体系和重庆市自然科学基金重点项目的资助。
论文链接: https://doi.org/10.7554/eLife.100870.1
王进军教授团队长期从事害虫生物生态学、生理生化、分子生态学和防控技术研究,取得了一系列研究进展,部分成果已先后在PNAS、BMC Biology、Communications Biology、PLoS Genetics、Current Opinion in Biotechnology等高水平刊物上发表论文多篇,为推动学科建设及人才培养积极贡献力量。
撰稿:栗洪飞
初审:蒋红波
终审:唐荣发